Temperature Sensor Diode

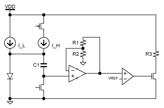
Igbt Module With User Accessible On Chip Current And

Igbt Module With User Accessible On Chip Current And

Silicon Diode Temperature Sensor Microsensor Research

Silicon Diode Temperature Sensor Microsensor Research

Migrating To The Max6642 From Other Thermal Diode

Migrating To The Max6642 From Other Thermal Diode


Migrating To The Max6642 From Other Thermal Diode
Temperature Sensor For Laser Diode Hair Removal System

Temperature Sensor For Laser Diode Hair Removal System

Ad590jh

Ad590jh

Simple Cheap Thermometer

Simple Cheap Thermometer

Ntc Thermistor Temperature Sensor Ntc Mf58 3950 B 100k Ohm 1 Buy Thermistor Temperature Sensor Ntc Temperature Sensor Thermistor Ntc Mf58 3950 B

Ntc Thermistor Temperature Sensor Ntc Mf58 3950 B 100k Ohm 1 Buy Thermistor Temperature Sensor Ntc Temperature Sensor Thermistor Ntc Mf58 3950 B

Silicon Diode Temperature Sensor Model Si 410 Scientific

Silicon Diode Temperature Sensor Model Si 410 Scientific

Simple Temperature Sensor With Silicon Diode Gushh S Devblog

Simple Temperature Sensor With Silicon Diode Gushh S Devblog

Single Diode Temperature Sensor With Arduino Icu Reverse

Single Diode Temperature Sensor With Arduino Icu Reverse

Using A Silego Greenpak To Build A Temperature Sensing

Using A Silego Greenpak To Build A Temperature Sensing

Temperature To Frequency Converter C Into Hz Elektor

Temperature To Frequency Converter C Into Hz Elektor

Low Voltage Cmos Temperature Sensor Design Using Schottky

Low Voltage Cmos Temperature Sensor Design Using Schottky

Temperature Sensors Types

Temperature Sensors Types

Two Cent Temperature Sensors Hackaday

Two Cent Temperature Sensors Hackaday

Comments

Popular posts from this blog

U574 Transistor Datasheet

Transistor Rjp3047 Datasheet

Smd Inductor Values